全站群
热门搜索:
×
搜索过于频繁,请输入验证码
设为首页
|
加入收藏
|
手机版
网站首页
走进校园
学校概要
一训三风
学校荣誉
教师风采
校园环境
师德师风
职教活动周
招生就业
招生政策
招生公告
就业动态
教务管理
教务通知
教学动态
实训教学
各类大赛
人才培养
学生管理
学工动态
制度建设
助学服务
德育建设
心语小屋
教学服务
教育科研
教学督导
后勤服务
信息化建设
安全保卫
社会教育
培训动态
成人学历教育
安全管理培训
重点群体培训
企业职工培训
考试考证
社团服务
社团活动
工会活动
团委在线
心理咨询
教学资源
智慧校园
网络教学
视频资源
电子图书馆
申报专题网
您的位置:
首页
>
教务管理
>
人才培养
>
中职
>
详细内容
中职
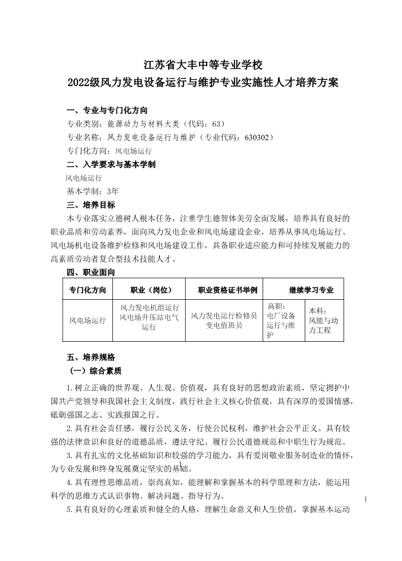
2022级风力发电设备运行与维护专业实施性人才培养方案
来源:
发布时间:2022-08-20 09:27:13
浏览次数:
次
【字体:
小
大
】
分享到:
【打印正文】
×
用户登录
登 录
账号密码登录
成功登录后,
关闭浏览器前
24小时内
7天内
一个月内
始终
保持登录状态
忘记密码?
还没有账号?
立即注册
用户登录
还没有账号?
立即注册